国投京闽实业
菜单
首页
关于京闽
京闽简介
京闽大事记
京闽荣誉
组织架构
新闻中心
新闻资讯
国投要闻
京闽业务
酒店管理
养老机构
旅游会展
京闽文化
京闽标识
企业文化
京闽之歌
党建引领
习近平新时代中国特色社会主义思想
党建新闻
共青团活动
工会活动
加入京闽
社会招聘
联系京闽
联系我们
信息公开
京闽简介
京闽大事记
京闽荣誉
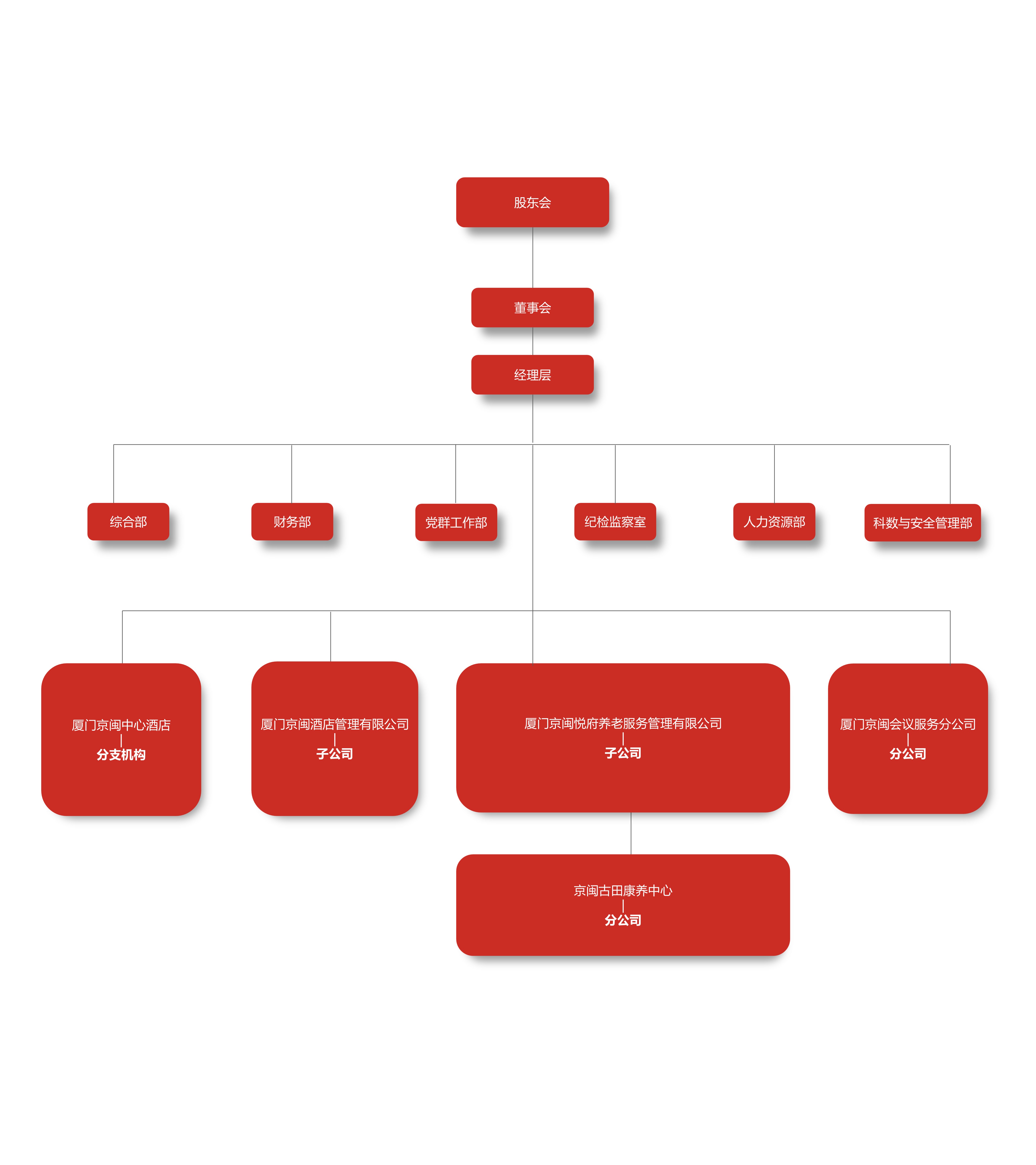
组织结构
组织结构
Produced By CMS 网站群内容管理系统 publishdate:2026/01/06 12:32:04